FindFace - KI-Gesichtserkennung aus RU im Iran eingesetzt!
FindFace ist ein multifunktionales biometrisches System, basierend auf FindFace Enterprise Server , einer hochmodernen KI-Gesichtserkennungstechnologie. FindFace ist eine sofort einsatzbereite Lösung, die sich in Bereichen wie Einzelhandel, Bankwesen, soziale Netzwerke, Unterhaltung, Sport, Eventmanagement, Dating-Dienste, Videoüberwachung, öffentliche Sicherheit, innere Sicherheit und weiteren einsetzen lässt. Die Software ist ausschließlich für die zivile Nutzung bestimmt und nicht für militärische Zwecke vorgesehen.
FindFace erkennt und identifiziert menschliche Gesichter und benachrichtigt die zuständigen Behörden über deren Erscheinungsbild. Es kann außerdem Gesichtsmerkmale wie Geschlecht, Alter, Emotionen, Brille, Gesichtsmaske, Bart und vieles mehr erkennen und diese Informationen bei der Gesichtserkennung anzeigen.
Das integrierte 2D-Anti-Spoofing-System stellt sicher, dass sich eine lebende Person vor der Kamera befindet und schließt die Möglichkeit des Betrugs durch die Verwendung von Bildern auf Papier oder mobilen Bildschirmen aus.
FindFace unterstützt die Integration von Drittanbieterlösungen über, Webhooks und, sodass Sie Ihr aktuelles System oder Ihre Anwendung um eine Gesichtserkennungsfunktion erweitern können.
Kernfunktionen
- KI-basierte Plattform.
- Schnelle und zuverlässige biometrische Echtzeitidentifizierung anhand von Dossierdatenbanken.
- Unterstützung für Live-Video und Archive, die meisten Videoformate und Codecs, die FFmpeg dekodieren kann.
- Gesichtserkennung.
- KI-Erkennung von Geschlecht, Alter, Emotionen, Brille, Bart, Gesichtsmaske und anderen Gesichtsmerkmalen.
- KI-Gesichtslebenderkennung.
- KI-gestützte Personenerkennung.
- Datenbanksuche.
- Möglichkeit, Gesichter und Silhouetten auf angeschlossenen Kameras zu zählen.
- Videoüberwachung.
Umfeld
- Entwicklerfreundlicher Installer und benutzerfreundliche Oberfläche.
- Bereitstellung auf einem und mehreren Hosts.
- Verbesserte Leistung und Fehlertoleranz in hochbelasteten Systemen mit zahlreichen Kameras und Clients.
- Möglichkeit der Verteilung der Dossierdatenbank auf mehrere Hosts mit Synchronisierung und Replikation.
- Netzwerk- oder On-Premise-Lizenzierung.
- CPU- und GPU-basierte Beschleunigung nach Wahl.
- Mobile App.
Sicherheit
- Erweiterte Benutzerverwaltung.
- Authentifizierung mittels Passwort, Zertifikat und Gesichtserkennung für garantierten Systemschutz.
- Dossiersicherheit.
- Umfassende, benutzerfreundliche und durchsuchbare Prüfprotokolle.
- Sicherungs- und Wiederherstellungsprogramme.
Holen Sie das Beste aus Ihrem System heraus.
- Analyse sozialer Interaktionen.
- Kennen Sie Ihre Kundenanalysen?
- Detaillierte Berichte über Gesichtserkennungsereignisse, Episoden, Suchvorgänge, Personen, Zähler, Kameras, Dossiers und KYC-Analysen.
- Lebenderkennung von Gesichtern als eigenständiger Dienst.
Nützliche Details
- Schnelle Erstellung einer Dossierdatenbank.
- Vollständige Dossieranpassung.
- Unterstützung für die Deduplizierung von Ereignissen und Dossiers.
- Datenschutz (DSGVO und ähnliche Gesetze).
- Erweiterter Satz von Suchfiltern.
- Geplante Datenbankbereinigung.
Integration
- Integration via HTTP-API, Webhooks und Python-Plugins.
- Integrationen mit bevorzugten Anbietern.
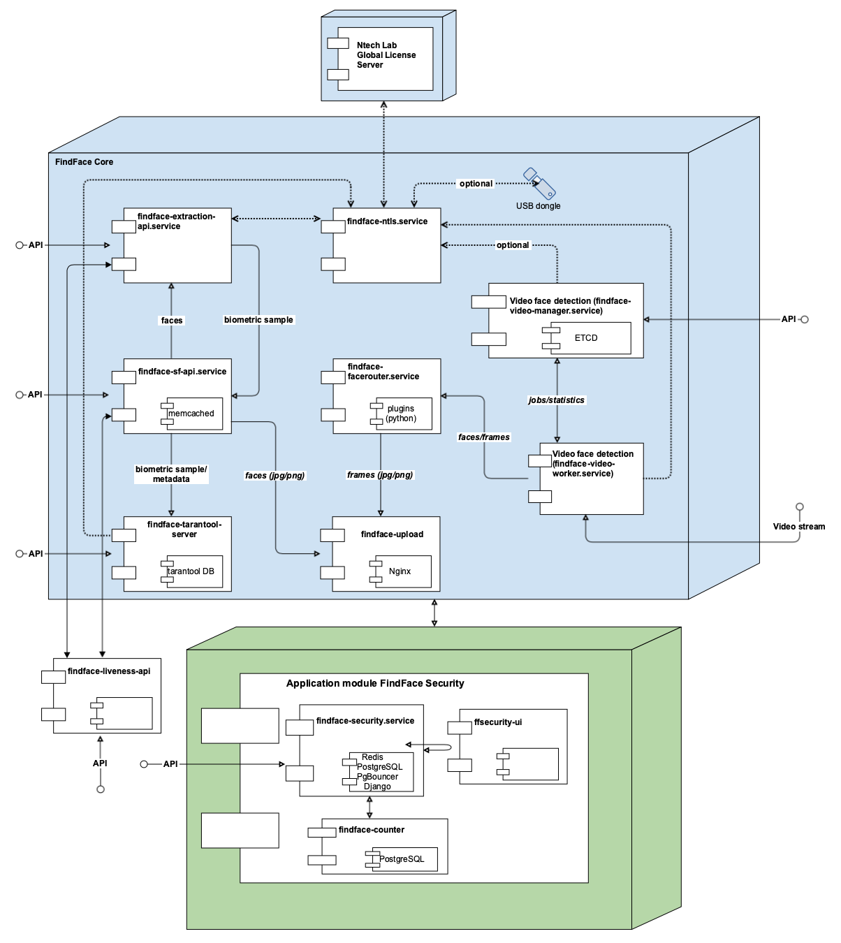
FindFace Architekturschemata
FindFace Administrator Handbuch komplett
(PDF-Datei, 289 Seiten, englisch, 11,3 MB)
Download:
https://1fichier.com/?cn729qh7lp2dlz4juqhl
https://dl4free.com/?6ufh0zjkn1p4s6vjnv41
Mirror:
https://fileroy.com/M2BGwPnPmj40/file
https://www.swisstransfer.com/d/8ff1e855-408a-415b-8891-be60a8b4cee1
