Grad eben waren es 1216 Mitglieder. Finde ich nun nicht überdurchschnittlich viel, eher wenig! ![]()
- 178 Mitglieder (davon 30 unsichtbar) und 284 Besucher jetzt gerade online, finde ich für ne warez seite im jahre 21 auch nicht gerade wenig
Aber ich bin nicht hier um Nox zu verteidigen, kann den Typen dahinter nicht ab, als er damals die Domain von sdx.cc gekapert hat, um deren Besucher auf sein Forum zu bekommen wurde ich ziemlich stinkig, denn share bzw sdx.cc war meine erste richtige warez seite und somit eine herzenssache
Ich habe mittlerweile so das Gefühl, dass Boerse.cx sehr hastig aufgesetzt wurde! Laut den Einträgen in den Verbesserungsvorschlägen unter:
h***s://boerse.cx/thema/sammelthread-verbesserungsvorschl%C3%A4ge.249/
…wurden wohl die wichtigsten Punkte, die ein solches Forum übersichtlich halten, schlichtweg am Anfang vergessen! Da geht es in erster Linie immer um die SuFu, über Untergruppierungen der einzelnen Bereiche und den RSS-Feeds! Des weiteren scheint irgendwas mit den Mail-Benachrichtigungen nicht zu funktionieren - obwohl man in den Einstellungen diese Nachrichten komplett abgeschaltet hat, scheinen diese Mails immer noch bei den Usern einzutreffen? Momentan sieht es zumindest so aus, dass der User „boerse“ der einzige Betreiber ist und das er alles selber verwaltet…mal schauen wie es weitergeht?! ![]()
fixxen tut er dennoch recht zügig und laut einem anderen user, sind die emails nach deaktivierung nicht mehr gekommen, ich hab so ein wenig das gefühl, dass du auf der boerse nicht gleich wegen jeden pups gebannt wirst. die zeit wirds zeigen.
Ich bin gespannt. Also mygully gefällt mir überhaupt nicht, erst recht nicht seitdem sie Werbung schalten.
was ich so stumpf finde ist, dass auf mygulli.com werbung für einen weiteren klon geschaltet wird, nämlich für https://boerse.im/ den gibts seit 2014, kam aber scheinbar nicht so gut an.
Aber alleine dass boerse.cx ein verbindungs zertifikat besitzt und boerse.am nicht, spricht schon für das neue board …
„boerse.am“ hatte aber in der Vergangenheit noch nie ein SSL-Zertifikat!
Die stellvertretenden Domains hingegen, haben aber alle ein gültiges Zerti !
boerse.im
boerse.sx
boerse.ai
boerse.kz
boerse.tw
![]()
Mal von der technischen Seite abgesehen: es gibt in keinem Bereich auch nur einen Hauch von Regeln für Uploads - wenn jetzt tagelang das Zeug reingekippt wird und erst danach Regeln kommen und bindend sind, ist das Chaos perfekt.
Aber ist nicht meine Baustelle, ist nur sehr auffällig.
bei mir nicht, werden alle bis auf https://boerse.sx/ ohne und als nicht sicher eingestuft.
Genau das unter anderem, meinte ich oben damit
Und wir wissen alle, wie allergisch XenForo auf nachträgliche Strukturänderungen reagiert…
![]()
Ich glaube, die wurden heute gehackt oder haben andere tierische Probs
Habe eben nur mal boerse.sx nochmals probieren wollen, da kam dann das (siehe Pic)…Leider ist dies nicht mein Account…ich hab noch nicht einmal versucht, mich einzuloggen
![]()
Lüdegast hat sich angemeldet, ob nun auch der wahre Lüdegast dahintersteckt ist eine ganz andere Frage.
Wird wohl nicht lange dauern bis das gesamte damalige Boerse.to Team da vertreten sein wird. Nicht das die da noch Moderativ tätig werden?! Einer ist ja schon als Moderator rekrutiert.
Mygulli.com ist auch dabei, keine Ahnung ob die Anmeldung so gewollt ist
Ich merke langsam, dass der admin auf boerse.cx einfach alles übernimmt, was andere ihm sagen, die user upload regeln werden nun 1zu1 von den alten boersen uebernommen und die ersten mods von den ehemaligen boards geiern um ne position. Sobald da einige Leute mods geworden sind, ahne ich wohin die Reise geht…riddick ist nun auch da, erstmal 4 seiten illegale warez release reingedonnert ![]()
Das Riddick dort gemeldet ist, hat @shadyRAT schon vor 48 Stunden in dem anderen Thread gepostet!
Ansonsten war ja von Anfang an meine Meinung, dass dort eine einzelne Person ganz hastig was aufgezogen hat, und das ohne jegliche Struktur an sich !!
Derjenige setzt natürlich jetzt alles 1:1 um, was man ihm zuruft, weil er sonst nichts hätte, was er anbieten könnte! Für mich hat die Person jetzt schon ihren Führungsanspruch dadurch verloren - und genau das wittern die Speichellecker und Aasgeier auch ![]()
Und genau deshalb biedern die sich alle momentan an und erzählen ihm was von wahnsinniger Erfahrung etc. und was sie in ihrem ersten Leben für tolle Hupen waren…
Dann schmieren sie ihm noch ein Pfund Honig um den Mund, wie toll er das alles aufgezogen hätte ! Und zack, sind die alle drin
Da gebe ich dir völlig recht: Die Reise ist nun vorprogrammiert.
Die Geister, die ich rief…what did you mean with >>> feindliche Übernahme??
![]()
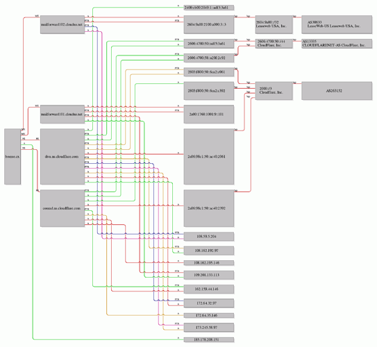
Klar ballert da jeder Repacker und 0815-Uploader mit Intelli und IntelligeN oder Thema-Poster seine Uploads dort rein, klar kommen die ganzen Ex-Mods von to und Wannabe-Mods von anderen Boards die ihre Machtgeilheit ausleben wollen und teilweise noch selber Uploader sind, dort angekrochen. Der Admin stellt sonst nur die Forensoftware ein und kümmert sich um die Technik und lässt sich jetzt noch die Regeln so vorschreiben von den Mods die aus anderen Boards angekrochen kommen. Übrigens an Dreistigkeit nicht zu überbieten das die Domain mygully.to die jahrelang ungenutzt war jetzt auch auf boerse.cx leitet.
Anstatt son 0815 Board aufzuziehen hätte man auch das CMS von bs.to etwas umschreiben können auf DDL-Links und nen ordentliches CMS auf die Beine stellen können.
Die läuft bei mir ins Leere!
Stimmt der DNS wurde gestern wieder geändert…
Kann man hier noch nachlesen das kurzzeitig ne Weiterleitung bestand: https://www.szenebox.org/42-warez-daily-talk-offtopic/13553-boerse-neue-adresse/index7.html#post82138
Der Verdacht kommt relativ nahe das DDownload vielleicht was mit Boerse.cx am Hut hat, weil bitshare.to am selben Datum damals regged wurde und seit dem 29 April also kurz nach dem ersten DNS-Change von mygully.to auf boerse.cx leitet bitshare.to auf ddownload.com. Ist schon ein lustiger Zufall… Die Einträge wurden auch zeitgleich bearbeitet. Mal sehen ob die Weiterleitung auch wieder entfernt wird nachdem es öffentlich ist.
Bei mir läuft mygully.to gar nicht. Wie kommst du darauf?
Wurde sogar gestern noch editiert, siehe:
https://www.tonic.to/whois?mygully
Eine Entwicklung kritisch begleiten und selbst etwas aufziehen, das sind zwei Paar Schuhe. Es ist so viel leichter zu sagen, man hätte dies und das anders machen müssen. Kaum biste selbst derjenige, der aktiv ist, passieren Dir auch blöde Fehler.
Ich hoffe sehr, dass der rauhe Wind aus anderen Boards da nicht bald auch wehen wird, weil ein paar Mods von woanders das Ruder übernommen haben. Ein Forum mit einer gepflegten Atmosphäre und genügend DL-Links zu allen möglichen Warez, das wäre wirklich ein Alleinstellungsmerkmal.
Wenn ständig gelöscht und zensiert werden sollte, wäre das der gleiche Mist, auf den man schon überall öffentlich zugreifen kann. Mir kann es eigentlich egal sein, weil ich mich auf solchen Foren schon lange nicht mehr herumtreibe. Ich habe einfach keine Lust, dass mein Account bei jeder Kleinigkeit weg sein kann. Oder aber wenn dem entsprechenden Mod gerade etwas im Anus quer sitzt und ich war daran schuld…



