die art und weise find ich blöd
war da mod und kann nur eines sagen roswell und co haben sich auch nicht mit Ruhm bekleckert
Für mich haben die alle nen Knall was der mercury da gemacht hat letztendlich weisst das auf kollektiven Wahnsinn hin haben sich verhalten wie Kinder
Ja, der Webhoster hat den rausgeworfen. Wahrscheinlich wegen Urheberrechtsverletzungen, die Fehlermeldung kommt mir doch sehr bekannt vor.
Ein Webhoster schmeisst eine Warezseite wegen Urheberrechtsverletzungen raus ?
Eher halte ich es für möglich das der Admin die Hosterfirma auch angegangen ist oder das es sich um die Eigentumsrechte handelt siehe Streit mit Gründer Electron .
Im übrigen war das von Anfang an undurchsichtig .
Hier wird quasi Electron seit dem ersten Interview als Gründer genannt .
Seit März letzten Jahres war es schon der Mercury und Electron Admin .
Wobei der Mercury sein Psycho Spiel Myldl alias von Anfang an gespielt hat .
Unter der Decke haben dann alle gegeneinander Krieg gespielt wohl auch Roswell .
Es ging so weit ich das einschätzen kann um reine Profilierung .
Riddick ist zum Opfer dieses Wahnsinns geworden und hat mit den Intrigen überhaupt nichts zu tun .
Ein gutes Projekt ist durch menschliche Dummheit gescheitert
schade
Gruss an alle
Hallo Boedefeld oder Porno-Alf bei myldl.biz, wenn ich
mich nicht irre…
Um das mal kurz aufzuarbeiten (soviel ich mitbekommen habe):
Myldl (Admin/Gründer; zumindest stand „Founder“ im Profil) und Electron ((Co-)Admin) haben das Board Januar 2020 für die Öffentlichkeit freigegeben.
Kurz darauf erschienen wohl auch schon roswell und Riddick.
Wenn man die geposteten Texte im Chat und in den (Board-)News verfolgt hat,
konnte man leicht herauslesen, dass Myldl=Freddie Mercury ist.
Irgendwann hat Myldl (aus welchen Gründen auch immer) Electron gekickt.
Electron hat dann an etliche User (darunter auch mich) unter einem anderen Nick
angeschrieben er wäre betrogen und verkauft worden, man solle das Board meiden. Auch seine Daten sind veröffentlich worden.
Er warnte etliche User, Uploader und Moderatoren vor Myldl/Freddie Mercury.
roswell und Riddick sind daraufhin abgesprungen.
Kurz darauf ging irgendwie der Wahnsinn los.
Das Board war öfters mal nicht zu erreichen.
In den News wurde von Myldl zuerst Electron beschuldigt daran schuld zu sein, dann Riddick, roswell und Riddick, Skull³; ganz zum Schluss kam noch der Admin von mygully (also mygully himself) dazu.
Zum Teil standen tatsächlich Todesdrohungen dort, in den öffentlichen News.
Muss man sich mal vorstellen.
Ich verstehe bis heute nicht, dass trotzdem weiter dort geuploaded wurde.
Sowas gehört doch sofort geächtet.
Und („RupertBaer“/Magazine) lässt sich dann noch zum Admin taufen, verrückt.
Das das Board nach Electrons rausschmiss dann plötzlich fast mehr Moderatoren und Admins
als User hatte, ist schon bezeichnend. Nur so konnte man die Upper wohl noch bei der Stange halten, denke ich.
Im übrigen habe ich Electron in PNs als umgänglichen Typen kennengelernt. Gab Tipps und war einfach in Ordnung. Zumindest zu mir. Weiß ja nicht, was da sonst noch abgelaufen ist.
Das wars von mir.
ja das mit electron kann ich so bestätigen
übrigends hat rupert auch alles auf electron und co geschoben
mich hat das irgendwann nicht mehr interessiert
von den morddrohungen usw hab ich erst vor kurzem erfahren
frag mich nicht warum
ich wusste es schlicht nicht
mit gully hab ich noch nie was gehabt
Gut das es erledigt ist.
Zusatz
Peter
hab ich jetzt erst verstanden in den News von myldl standen todesdrohungen
hab ich nie gelesen
Wenn Das so war hab ich schlicht gepennt
Sonst wär sofort schluss gewesen
schlimm ganz schlimm
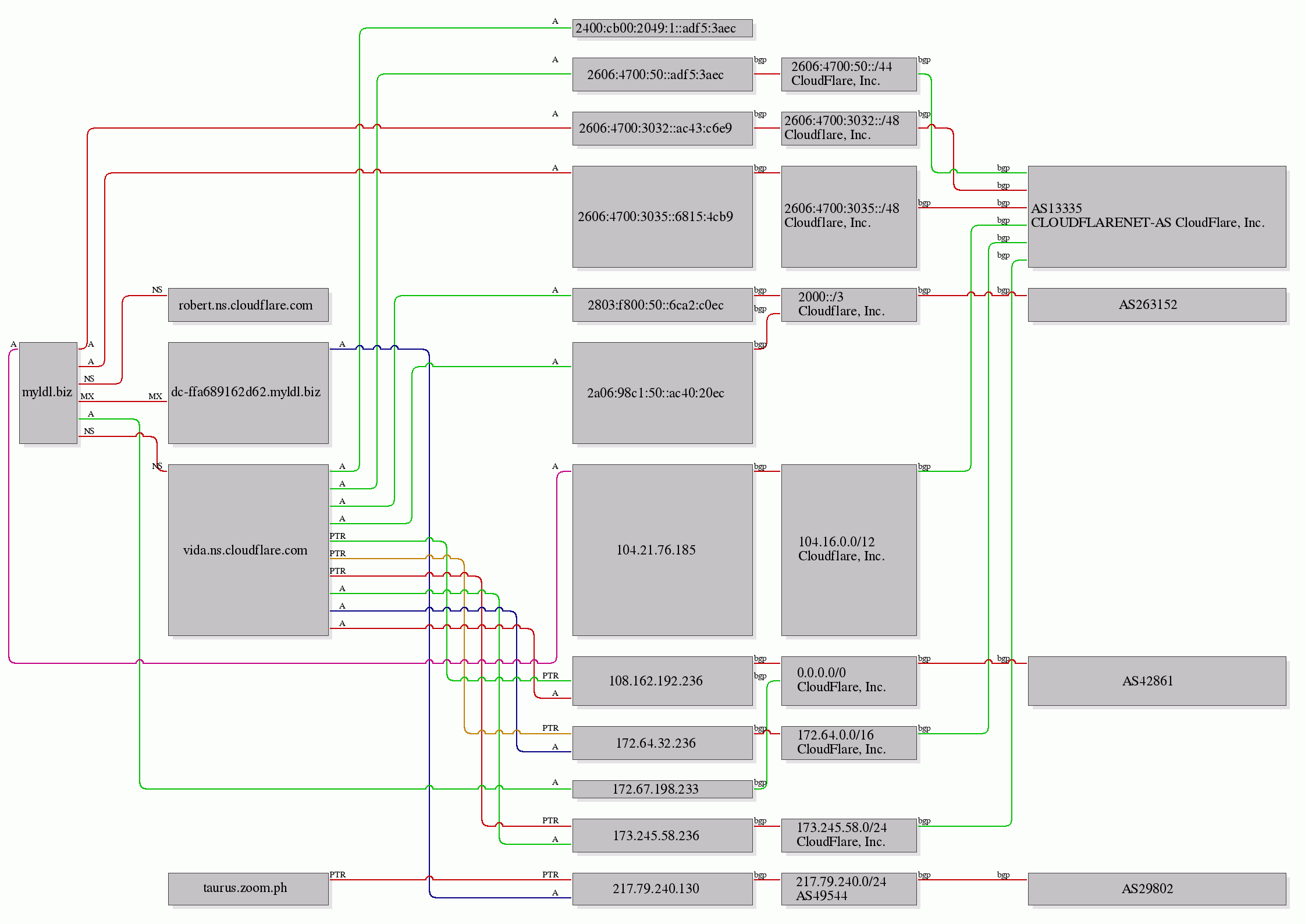
DNS Stats:
A | 172.67.198.233
A | 104.21.76.185
NS | vida.ns.cloudflare.com
NS | robert.ns.cloudflare.com
MX | dc-ffa689162d62.myldl.biz
Subdomains:
www.myldl.biz | 104.21.76.185
mail.myldl.biz | 217.79.240.130
cpanel.myldl.biz | 217.79.240.130
ftp.myldl.biz | 217.79.240.130
webmail.myldl.biz | 104.21.76.185
www.myldl.biz | 172.67.198.233
cpanel.myldl.biz | 217.79.240.130
cpcalendars.myldl.biz | 104.21.76.185
webmail.myldl.biz | 104.21.76.185
dc-ffa689162d62.myldl.biz | 217.79.240.130104.21.76.185
webdisk.myldl.biz | 172.67.198.233
cpcontacts.myldl.biz | 104.21.76.185
URLs:
http://dc-ffa689162d62.myldl.biz/cgi-sys/defaultwebpage.cgi > ON (default)
https://cpcontacts.myldl.biz/ > ON (Login)
https://webdisk.myldl.biz/ > ON (Login)
https://webmail.myldl.biz/ > ON (Login)
https://cpanel.myldl.biz/ > ON (Login)
https://cpcalendars.myldl.biz/ > ON (Login)
http://ftp.myldl.biz/cgi-sys/defaultwebpage.cgi > ON (default)
https://myldl.biz/cgi-sys/suspendedpage.cgi > ON (suspended)

HTTP/1.1 503 Service Temporarily Unavailable
Date: Sat, 23 Jan 2021 19:19:06 GMT
Content-Type: text/html; charset=UTF-8
Connection: close
Set-Cookie: __cfduid=dde463358d431097993016d12e15d514e1611429546; expires=Mon, 22-Feb-21 19:19:06 GMT; path=/; domain=.myldl.biz; HttpOnly; SameSite=Lax
X-Frame-Options: SAMEORIGIN
Cache-Control: private, max-age=0, no-store, no-cache, must-revalidate, post-check=0, pre-check=0
Expires: Thu, 01 Jan 1970 00:00:01 GMT
cf-request-id: 07d248a2aa00009edf659a4000000001
Report-To: {„endpoints“:[{„url“:„https://a.nel.cloudflare.com/report?s=9%2FIsEonD3sZFTUtv4R0cqjXh1mpuyGdz9ubCidZVutvevyUyRXP6j0AJQSdFHLKx%2F%2FzYqP0KIEjYY0sMHHPehuSfiK%2FIRkb%2BgDc%3D“}],„max_age“:604800,„group“:„cf-nel“}
NEL: {„report_to“:„cf-nel“,„max_age“:604800}
Server: cloudflare
CF-RAY: 6163dd4aaae49edf-ORD
myldl.biz - Hyperlinks:
https://www.cloudflare.com/5xx-error-landing/
http://madbbs.org/feminine.php?issue=0
Route:
![]()
Seite wieder da
Ja, dann gebe ich dir nur einen Tipp:
Weg von dort und vorher alle deine Posts löschen!
Scheint ein richtiger Profiadmin am Start zu sein. Schön alle Logins public erreichbar.
„Süd Africa“ alles klar. Was will er uns sagen? Hört sich für mich einem einem richtigen Lappen an ^ - ^
Stand 25.01.2021 um 17:40 >>> This Account has been suspended.
@0Salz84x19
Die Bezeichnung „Profi-Lappen“ würde es sehr gut treffen!!
![]()
Peter
ja das hast wohl recht
da es mit der Beweisführung im Netz speziell in solchen Fällen schwierig ist habe ich gestern als die Seite wieder da war den Betreffenden um Aufklärung gebeten zugegeben Naiv klar aber ich wollte es einfach versuchen
und
keine Antwort
heute Seite wieder weg
erledigt
Leider ist diese Person in Punkto Ehrlichkeit kein Einzelfall auch in anderen Boards ist teilweise der Wahnsinn unterwegs in meinem anderen Standbein sind die Querdenker und AFD Sympathisanten seit Corona los richtig Spass kommt momentan nicht auf.
den frust den die meisten menschen im alltag sammeln, blasen sie ins internet, ist son therapie ding geworden habe ich mir sagen lassen und seitdem jeder idiot im internet ist, kinder mit smartphones hineingeboren werden, wird das alles auch nicht mehr besser, sondern noch schlimmer. ![]()
Wie Wahr
Die gibt es nicht mehr ? Ha ha ha, war ja auch nur ne Frage der Zeit. So wie die sich benommen haben die Spinner, vor allem dieser rupert, das war ja nun die letzte Witzfigur.
Ich gönne denen das.
Irgendwie kapier ich es gerade nicht.
Das Board ist wieder on.
On/Off Beziehung mit dem Provider?
Gesperrt ist doch gesperrt…
Und wenn ich wegen nicht bezahlter Kohle gesperrt bin, kann
man wohl kaum für 3 Tage bezahlen.
Also, Boedefeld, deine Chance, lösche deine Posts dort ![]()


